

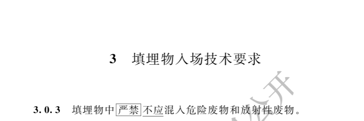
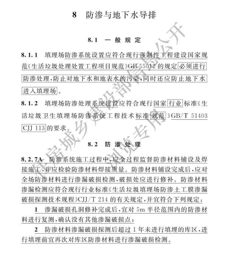
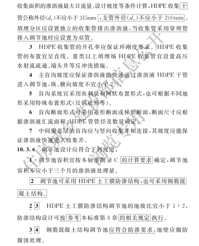
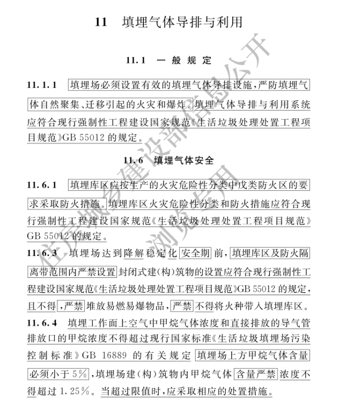
近日,住房城乡建设部发布关于国家标准《生活垃圾卫生填埋处理技术规范》局部修订的公告,自2025年6月1日起实施。标准名称修改为《生活垃圾卫生填埋处理技术标准》,标准编号修改为GB/T50869-2013。本次修订主要针对填埋场入场技术要求、场址选择、防渗与地下水导排、渗滤液收集与处理、填埋气导排与利用等章节内容作变动,下划线标记的文字为新增肉容,方框标记的文字为删除的原内容,无标记的文字为原内容。如防渗处理章节,修订后条文新增了防渗材料渗漏检测,不仅应符合现行行标《生活垃圾填埋场防渗土工膜渗漏破损探测技术规程》CJJ/T214的有关规定,还要求渗漏破损孔洞修补完成后,宜对5m半径范围内的防渗材料进行复测,确认没有其他渗漏破损点;防渗材料渗漏破损探测后超过1年未进行填埋的库区,进行填埋前宜再次对库区防渗材料进行渗漏破损检测。再如填埋作业章节,新增了填埋作业应采取综合防臭除臭措施,并应编制防臭除臭专业图册或作业方案。防臭除臭措施应包括单元填埋及作业面面积控制、作业期间药剂喷洒、中间覆盖及临时覆盖、作业临时渗沥液导排沟等。
政策通知
住房城乡建设部关于发布国家标准
《生活垃圾卫生填埋处理技术规范》局部修订的公告
现批准国家标准《生活垃圾卫生填埋处理技术规范》(GB50869-2013)局部修订的条文,自2025年6月1日起实施。标准名称修改为《生活垃圾卫生填埋处理技术标准》,标准编号修改为GB/T50869-2013。
局部修订的条文在住房城乡建设部门户网站(www.mohurd.gov.cn)公开,并在《工程建设标准化》刊登。
住房城乡建设部
2025年2月14日



















www.zhongshang114.cn 中商壹壹肆河北网络科技有限公司版权所有 联系地址:河北省石家庄市桥西区中山东路118号东方新世界中心6009室 平台服务电话:4006299930 电信业务经营许可证:冀B2-20240433 冀ICP备18021699号-2
冀公网安备13010402003046号
